数组和链表
数组和链表
数组和链表分别代表了连续空间和不连续空间的存储方式,它们是线性表(Linear List)的典型代表。其他所有的数据结构,比如栈、队列、二叉树、B+ 树等,实际上都是这两者的结合和变化。
数组
数组用 连续 的内存空间来存储数据。
数组的访问
数组元素的访问是以行或列索引的单一下标表示。

在上面的例子中,数组 a 中有 5 个元素。也就是说,a 的长度是 6 。我们可以使用 a[0] 来表示数组中的第一个元素。因此,a[0] = A 。类似地,a[1] = B,a[2] = C,依此类推。
数组的插入

数组的删除

数组的特性
数组设计之初是在形式上依赖内存分配而成的,所以必须在使用前预先分配好空间大小。这使得数组有以下特性:
- 用连续的内存空间来存储数据。
- 数组支持随机访问,根据下标随机访问的时间复杂度为
O(1)。 - 数组的插入、删除操作,平均时间复杂度为
O(n)。 - 空间大小固定,一旦建立,不能再改变。扩容只能采用复制数组的方式。
- 在旧式编程语言中(如有中阶语言之称的 C),程序不会对数组的操作做下界判断,也就有潜在的越界操作的风险。
多维数组
数组是有下标和值组成集合。
如果数组的下标有多个维度,即为多维数组。比如:二维数组可以视为“数组元素为一维数组”的一维数组;三维数组可以视为“数组元素为二维数组”的一维数组;依次类推。
下图是由 M 个行向量,N 个列向量组成的二维数组.

链表
链表用不连续的内存空间来存储数据;并通过一个指针按顺序将这些空间串起来,形成一条链。
区别于数组,链表中的元素不是存储在内存中连续的一片区域,链表中的数据存储在每一个称之为“结点”复合区域里,在每一个结点除了存储数据以外,还保存了到下一个节点的指针(Pointer)。由于不必按顺序存储,链表在插入数据的时候可以达到 O(1) 的复杂度,但是查找一个节点或者访问特定编号的节点则需要 O(n) 的时间。
链表具有以下特性:
- 链表允许插入和移除任意位置上的节点,其时间复杂度为
O(1) - 链表没有数组的随机访问特性,链表只支持顺序访问,其时间复杂度为
O(n)。 - 数组的空间大小是固定的,而链表的空间大小可以动态增长。相比于数组,链表支持扩容,显然更为灵活,但是由于多了指针域,空间开销也更大。
- 链表相比于数组,多了头指针、尾指针(非必要),合理使用可以大大提高访问效率。
链表有多种类型:
- 单链表
- 双链表
- 循环链表
单链表
单链表中的每个结点不仅包含数据值,还包含一个指针,指向其后继节点。通过这种方式,单链表将所有结点按顺序组织起来。

与数组不同,我们无法在常量时间内访问单链表中的随机元素。 如果我们想要获得第 i 个元素,我们必须从头结点逐个遍历。 我们按 索引 来 访问元素 平均要花费 O(N) 时间,其中 N 是链表的长度。
单链表插入
如果我们想在给定的结点 prev 之后添加新值,我们应该:
(1)使用给定值初始化新结点 cur;

(2)将 cur 的 next 字段链接到 prev 的下一个结点 next ;

(3)将 prev 中的 next 字段链接到 cur 。

与数组不同,我们不需要将所有元素移动到插入元素之后。因此,您可以在 O(1) 时间复杂度中将新结点插入到链表中,这非常高效。
单链表删除
如果我们想从单链表中删除现有结点 cur,可以分两步完成:
(1)找到 cur 的上一个结点 prev 及其下一个结点 next ;

(2)接下来链接 prev 到 cur 的下一个节点 next 。

在我们的第一步中,我们需要找出 prev 和 next。使用 cur 的参考字段很容易找出 next,但是,我们必须从头结点遍历链表,以找出 prev,它的平均时间是 O(N),其中 N 是链表的长度。因此,删除结点的时间复杂度将是 O(N)。
空间复杂度为 O(1),因为我们只需要常量空间来存储指针。
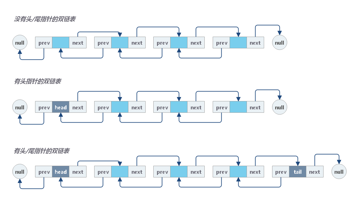
双链表
双链表中的每个结点不仅包含数据值,还包含两个指针,分别指向指向其前驱节点和后继节点。
单链表的访问是单向的,而双链表的访问是双向的。显然,双链表比单链表操作更灵活,但是空间开销也更大。

双链表以类似的方式工作,但还有一个引用字段,称为“prev”字段。有了这个额外的字段,您就能够知道当前结点的前一个结点。
双链表插入
如果我们想在给定的结点 prev 之后添加新值,我们应该:
(1)使用给定值初始化新结点 cur;

(2)链接 cur 与 prev 和 next,其中 next 是 prev 原始的下一个节点;

(3)用 cur 重新链接 prev 和 next。

与单链表类似,添加操作的时间和空间复杂度都是 O(1)。
双链表删除
如果我们想从双链表中删除一个现有的结点 cur,我们可以简单地将它的前一个结点 prev 与下一个结点 next 链接起来。
与单链表不同,使用 prev 字段可以很容易地在常量时间内获得前一个结点。
因为我们不再需要遍历链表来获取前一个结点,所以时间和空间复杂度都是 O(1)。
循环链表
循环单链表
循环单链表是一种特殊的单链表。它和单链表唯一的区别就在最后结点。
- 单链表的最后一个结点的后继指针
next指向空地址。 - 循环链表的最后一个结点的后继指针
next指向第一个节点(如果有头节点,就指向头节点)。

循环双链表

数组 vs. 链表
- 存储方式
- 数组用 连续 的内存空间来存储数据。
- 链表用 不连续 的内存空间来存储数据;并通过一个指针按顺序将这些空间串起来,形成一条链。
- 访问方式
- 数组支持随机访问。根据下标随机访问的时间复杂度为
O(1) - 链表不支持随机访问,只能顺序访问,时间复杂度为
O(n)。
- 数组支持随机访问。根据下标随机访问的时间复杂度为
- 空间大小
- 数组空间大小固定,扩容只能采用复制数组的方式。
- 链表空间大小不固定,扩容灵活。
- 效率比较
- 数组的 查找 效率高于链表。
- 链表的 添加、删除 效率高于数组。
数组和链表的基本操作示例
关于数组和链表的基本操作,网上和各种书籍、教程中已经有大量的示例,感兴趣可以自行搜索。本文只是简单展示一下数组和链表的基本操作。
一维数组的基本操作
public class Main {
public static void main(String[] args) {
// 1. Initialize
int[] a0 = new int[5];
int[] a1 = {1, 2, 3};
// 2. Get Length
System.out.println("The size of a1 is: " + a1.length);
// 3. Access Element
System.out.println("The first element is: " + a1[0]);
// 4. Iterate all Elements
System.out.print("[Version 1] The contents of a1 are:");
for (int i = 0; i < a1.length; ++i) {
System.out.print(" " + a1[i]);
}
System.out.println();
System.out.print("[Version 2] The contents of a1 are:");
for (int item: a1) {
System.out.print(" " + item);
}
System.out.println();
// 5. Modify Element
a1[0] = 4;
// 6. Sort
Arrays.sort(a1);
}
}二维数组的基本操作
public class TwoDimensionArray {
private static void printArray(int[][] a) {
for (int i = 0; i < a.length; ++i) {
System.out.println(a[i]);
}
for (int i = 0; i < a.length; ++i) {
for (int j = 0; a[i] != null && j < a[i].length; ++j) {
System.out.print(a[i][j] + " ");
}
System.out.println();
}
}
public static void main(String[] args) {
System.out.println("Example I:");
int[][] a = new int[2][5];
printArray(a);
System.out.println("Example II:");
int[][] b = new int[2][];
printArray(b);
System.out.println("Example III:");
b[0] = new int[3];
b[1] = new int[5];
printArray(b);
}
}单链表的基本操作
单链表节点的数据结构
public class ListNode<E> {
E value;
ListNode<E> next; // 指向后继节点
}
public class SingleLinkList<E> {
private ListNode<E> head; // 头节点
}(1)从头部添加节点(即头插法)
void addHead(E value) {
ListNode<E> newNode = new ListNode<>(value, null);
newNode.next = this.head.next;
this.head.next = newNode;
}(2)从尾部添加节点(即尾插法)
void addTail(E value) {
// init new node
ListNode<E> newNode = new ListNode<>(value, null);
// find the last node
ListNode<E> node = this.head;
while (node.next != null) {
node = node.next;
}
// add new node to tail
node.next = newNode;
}(3)删除节点
找到要删除元素的前驱节点,将前驱节点的 next 指针指向下一个节点。
public void remove(E value) {
ListNode<E> prev = this.head;
while (prev.next != null) {
ListNode<E> curr = prev.next;
if (curr.value.equals(value)) {
prev.next = curr.next;
break;
}
prev = prev.next;
}
}(4)查找节点
从头开始查找,一旦发现有数值与查找值相等的节点,直接返回此节点。如果遍历结束,表明未找到节点,返回 null。
public ListNode<E> find(E value) {
ListNode<E> node = this.head.next;
while (node != null) {
if (node.value.equals(value)) {
return node;
}
node = node.next;
}
return null;
}双链表的基本操作
双链表节点的数据结构:
static class DListNode<E> {
E value;
DListNode<E> prev; // 指向前驱节点
DListNode<E> next; // 指向后继节点
}
public class DoubleLinkList<E> {
/** 头节点 */
private DListNode<E> head;
/** 尾节点 */
private DListNode<E> tail;
}(1)从头部添加节点
public void addHead(E value) {
DListNode<E> newNode = new DListNode<>(null, value, null);
this.head.next.prev = newNode;
newNode.next = this.head.next;
this.head.next = newNode;
newNode.prev = this.head;
}(2)从尾部添加节点
public void addTail(E value) {
DListNode<E> newNode = new DListNode<>(null, value, null);
this.tail.prev.next = newNode;
newNode.prev = this.tail.prev;
this.tail.prev = newNode;
newNode.next = this.tail;
}(3)删除节点
public void remove(E value) {
DListNode<E> prev = this.head;
while (prev.next != this.tail) {
DListNode<E> curr = prev.next;
if (curr.value.equals(value)) {
prev.next = curr.next;
curr.next.prev = prev;
curr.next = null;
curr.prev = null;
break;
}
prev = prev.next;
}
}(4)查找节点
public DListNode<E> find(E value) {
DListNode<E> node = this.head.next;
while (node != this.tail) {
if (node.value.equals(value)) {
return node;
}
node = node.next;
}
return null;
}练习
- 数组
- 链表