
Kafka 面试
Kafka 面试
Kafka 简介
【简单】Kafka 是什么?⭐
Kafka 是一个开源分布式事件流平台。最初由 LinkedIn 开发,现在是 Apache 顶级项目。

Kafka 的核心概念
- 消息(Message):Kafka 的基本数据单元。
- 主题(Topic):消息的逻辑分类容器,按业务划分。
- 分区(Partition):主题的物理分片,每个分区是有序不可变的消息序列。这是实现高并发和扩展性的核心。
- 消息偏移量(Offset):消息在分区中的唯一、递增的 ID。
- 副本(Replica):分区的备份,提供故障转移。
- 领导者副本:处理所有读写请求。
- 追随者副本:异步复制领导者数据,作为备份。
- 生产者(Producer):向主题的特定分区发布消息。
- 消费者(Consumer):从分区订阅并消费消息。
- 消费者组(Consumer Group):由多个消费者组成,一个分区只能被组内一个消费者消费,从而实现横向扩展和负载均衡。
- 消费者偏移量(Consumer Offset):消费者组对每个分区的消费进度记录。
- 分区再均衡(Rebalance):当消费者组内成员变化时,自动重新分配分区所有权的流程,是保证消费端高可用的核心机制。
【简单】Kafka 有哪些核心组件?⭐
Kafka 有以下核心组件:
| 组件 | 核心功能 |
|---|---|
| Producer | 发布数据到 Topic,支持轮询/键值/自定义分区策略,采用批量压缩提升吞吐 |
| Consumer | 通过消费组实现负载均衡,单分区仅限组内一个消费者,通过 offset 确保顺序 |
| Broker | 集群节点,管理分区副本,故障时自动切换 Leader,保障高可用 |
| Zookeeper | 协调集群元数据与 Leader 选举(注:新版本逐步用 KRaft 协议替代 Zookeeper) |
【简单】Kafka 有哪些应用场景?⭐

- 消息队列:用作高吞吐量的消息系统,将消息从一个系统传递到另一个系统
- 日志采集分析:集中收集日志数据,然后通过 Kafka 传递到实时监控系统或存储系统
- 流计算:处理实时数据流,将数据传递给实时计算系统,如 Apache Storm 或 Apache Flink,这些实时计算可用于推荐、系统监控
- 指标收集和监控:收集来自不同服务的监控指标,统一存储和处理
- 事件溯源:记录事件发生的历史,以便稍后进行数据回溯或重新处理
Kafka 存储
【中等】Kafka 如何存储数据?⭐⭐
要点
逻辑存储:Topic -> Partition -> Record
物理存储:Log(对应 Partition) -> LogSegment
- Segment 文件分类
- 索引文件
- 偏移量索引文件(
<offset>.index) - 时间戳索引文件(
<offset>.timeindex) - 已终止事务的索引文件(
<offset>.txnindex)
- 偏移量索引文件(
- 日志数据文件(
<offset>.log)
- 索引文件
- 默认,每个 Segment 大小不超过 1G,且只包含 7 天的数据
Kafka 逻辑存储
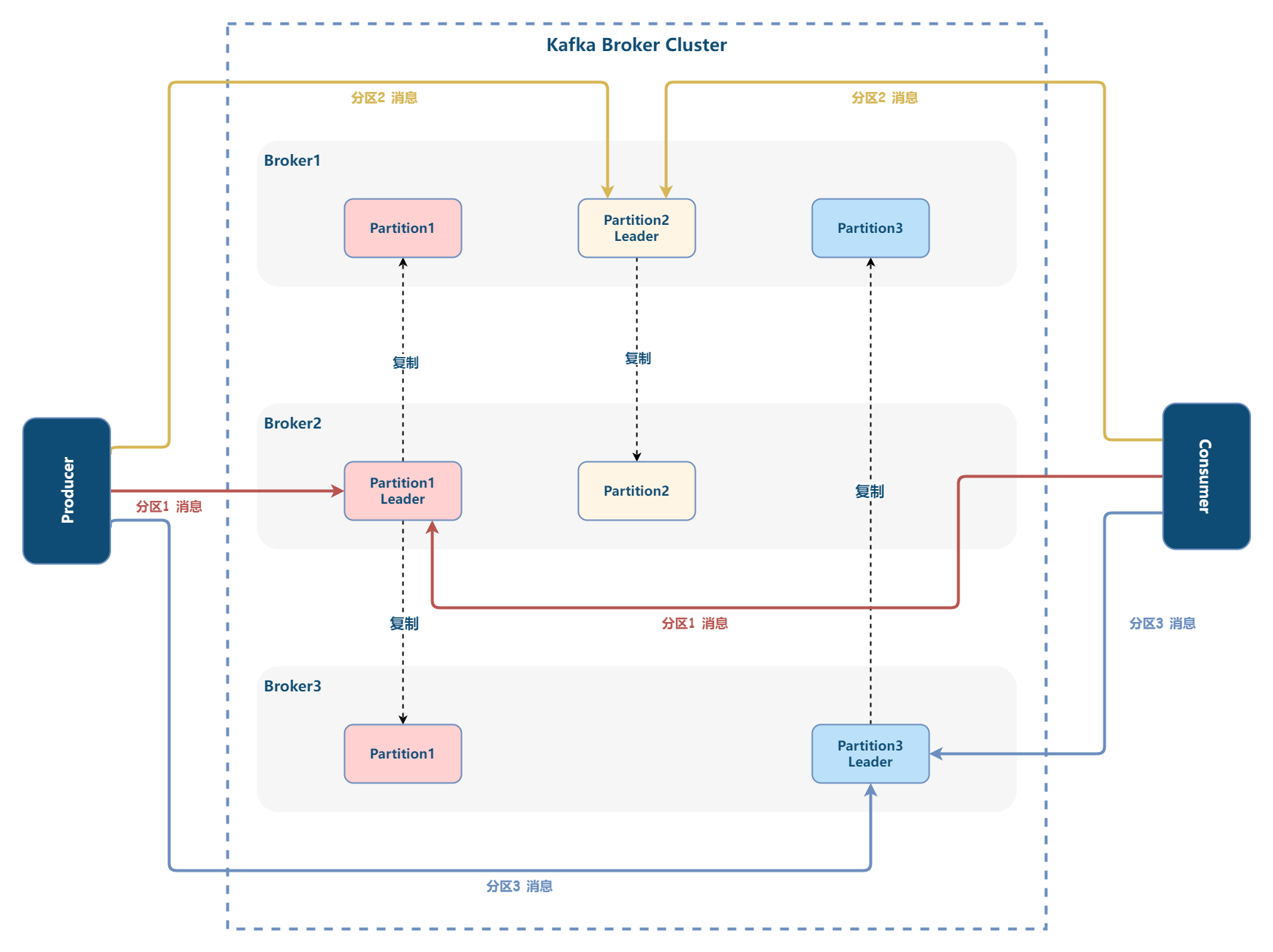
Kafka 的数据结构采用三级结构,即:主题(Topic)、分区(Partition)、消息(Record)。
Kafka 的三层消息架构:
- 第一层是主题层,每个主题可以配置 M 个分区,而每个分区又可以配置 N 个副本。
- 第二层是分区层,每个分区的 N 个副本中只能有一个充当领导者角色,对外提供服务;其他 N-1 个副本是追随者副本,只是提供数据冗余之用。
- 第三层是消息层,分区中包含若干条消息,每条消息的位移从 0 开始,依次递增。
- 最后,客户端程序只能与分区的领导者副本进行交互。
在 Kafka 中,任意一个 Topic 维护了一组 Partition 日志,如下所示:

请注意:这里的主题只是一个逻辑上的抽象概念,实际上,Kafka 的基本存储单元是 Partition。Partition 无法在多个 Broker 间进行再细分,也无法在同一个 Broker 的多个磁盘上进行再细分。所以,分区的大小受到单个挂载点可用空间的限制。
Partiton 命名规则为 Topic 名称 + 有序序号,第一个 Partiton 序号从 0 开始,序号最大值为 Partition 数量减 1。
Kafka 物理存储
Log 是 Kafka 用于表示日志文件的组件。每个 Partiton 对应一个 Log 对象,在物理磁盘上则对应一个目录。如:创建一个双分区的主题 test,那么,Kafka 会在磁盘上创建两个子目录:test-0 和 test-1;而在服务器端,这就对应两个 Log 对象。
因为在一个大文件中查找和删除消息是非常耗时且容易出错的。所以,Kafka 将每个 Partition 切割成若干个片段,即日志段(Log Segment)。默认,每个 Segment 大小不超过 1G,且只包含 7 天的数据。如果 Segment 的消息量达到 1G,那么该 Segment 会关闭,同时打开一个新的 Segment 进行写入。
Broker 会为 Partition 里的每个 Segment 打开一个文件句柄(包括不活跃的 Segment),因此打开的文件句柄数通常会比较多,这个需要适度调整系统的进程文件句柄参数。正在写入的分片称为活跃片段(active segment),活跃片段永远不会被删除。
Segment 文件命名规则:Partition 全局的第一个 segment 从 0 开始,后续每个 segment 文件名为上一个 segment 文件最后一条消息的 offset 值。数值最大为 64 位 long 大小,19 位数字字符长度,没有数字用 0 填充。

Segment 文件可以分为两类:
- 索引文件
- 偏移量索引文件(
<offset>.index) - 时间戳索引文件(
<offset>.timeindex) - 已终止事务的索引文件(
<offset>.txnindex):如果没有使用 Kafka 事务,则不会创建该文件
- 偏移量索引文件(
- 日志数据文件(
<offset>.log)
【中等】Kafka 如何持久化?⭐⭐
要点
Kafka 持久化关键机制:顺序 I/O + 零拷贝 + PageCache
Kafka 持久化有以下核心机制:
- 顺序 I/O:Kafka 数据以日志形式存储于磁盘。采用追加写入,不可修改,以此避免在磁盘上随机写入性能不高的问题。
- 零拷贝:数据从磁盘直接发送到网卡,绕过应用程序,极大提升网络传输效率,降低 CPU 开销。
- 刷盘机制:数据先写入页缓存,再在合适时机写入磁盘。
- 日志清理:基于时间或空间的保留策略自动清理旧数据,防止磁盘耗尽。
- 多索引:为日志段建立“位移->物理位置”的部分索引,实现 快速定位 + 顺序扫描 的高效读取。
- 分段存储:日志被切分为多个日志段文件,便于管理和清理。
【困难】Kafka 如何清理数据?⭐
日志分段结构
- 干净段:这部分消息之前已经被清理过,每个键只存在一个值。
- 污浊段:在上一次清理后写入的新消息。

如果 Kafka 启用了清理功能(通过 log.cleaner.enabled 配置),每个 Broker 启动清理管理线程 + N 个清理线程(按分区分配)
对于一个段,清理前后的效果如下:

Apache Kafka 清理数据主要通过 日志保留策略(Log Retention) 和 压缩策略(Compaction) 实现,以下是核心要点概括:
基于时间的清理
- 配置参数:
log.retention.hours(默认 168 小时/7 天)、log.retention.minutes、log.retention.ms。 - 机制:删除超过指定时间的旧日志段(log segments)。
- 触发条件:由 broker 后台线程定期扫描(默认 5 分钟检查一次,通过
log.retention.check.interval.ms调整)。
基于空间的清理
- 配置参数:
log.retention.bytes(整个分区的最大字节数)、log.segment.bytes(单个日志段大小,默认 1GB)。 - 机制:当分区总大小超过限制时,删除最旧的日志段。
日志压缩
- 适用场景:保留每个 key 的最新值(适用于 key-value 数据,如数据库变更日志)。
- 配置参数:
cleanup.policy=compact(启用压缩)。min.cleanable.dirty.ratio(控制压缩触发时机,默认 0.5)。
- 机制:
- 保留每个 key 的最后一条有效记录,删除旧版本。
- 周期性合并日志段(由
log.cleaner线程执行)。
手动清理
- 删除 Topic:
kafka-topics.sh --delete --topic <topic_name>(需配置delete.topic.enable=true)。 - 删除数据文件:直接删除日志目录(
log.dirs)中的分区文件(需谨慎,可能导致数据不一致)。
关键注意事项
- 清理延迟:实际清理可能因检查间隔或资源竞争延迟。
- 磁盘空间监控:依赖清理可能不足,需监控磁盘使用率。
- 压缩与保留策略冲突:若同时设置
cleanup.policy=compact,delete,压缩优先于时间/大小删除。 - 消费者偏移量影响:删除旧数据可能导致消费者无法回溯(需调整
offsets.retention.minutes)。
【困难】Kafka 如何检索数据?⭐
- 动态消费起点
- 支持从任意有效偏移量开始消费
- 稀疏索引设计
- 索引文件(
.index)存储 offset→position 映射 - 采用间隔存储(可配置
index.interval.bytes) - 每个条目包含:
- 消息偏移量(offset)
- 物理位置(position)
- 索引文件(
- 索引自愈能力
- 索引无校验和,损坏后自动重建
- 删除索引文件安全(Kafka 自动重新生成)
- 文件对应关系
- 每个日志分段(Segment)对应:
- 数据文件(
.log) - 索引文件(
.index) - 按起始偏移量命名(如
00000000000000368769.index)
下面是 Kafka 中分段的日志数据文件和偏移量索引文件的对应映射关系图(其中也说明了如何按照起始偏移量来定位到日志数据文件中的具体消息)。

【中等】Kafka 如何实现日志压缩?
日志压缩通过 Key-Level 去重优化存储效率,适用于状态跟踪类场景,需权衡实时性与资源开销。配置时建议结合业务数据更新频率调整log.cleaner相关参数。
基本概念
- 功能本质:保留每个键(Key)的最新消息,删除历史重复值
- 触发条件:需配置
log.cleanup.policy=compact - 执行主体:后台 Cleaner 线程周期性扫描压缩
工作机制
| 环节 | 说明 |
|---|---|
| 写入阶段 | 所有消息(含重复 Key)正常写入日志 |
| 压缩阶段 | Cleaner 线程扫描日志,对同一 Key 只保留 offset 最大的记录 |
| 清理阶段 | 被标记删除的消息最终被物理清除 |
典型应用场景
- 数据库变更日志(CDC):仅保留数据表的最终状态
- 设备状态监控:存储物联网设备最新上报数据
- 配置管理中心:记录配置项最新版本
- 会话持久化:保存用户会话最新信息
与其他机制的对比
| 特性 | 日志压缩 | 日志删除(按时间/大小) |
|---|---|---|
| 保留策略 | 按 Key 保留最新值 | 按时间/文件大小删除旧数据 |
| 适用场景 | 需要 Key 级状态追溯 | 只需保留近期数据 |
| 可共存性 | 可与删除策略同时配置 | - |
注意事项
- 延迟性:压缩非实时,存在数据最终一致性
- 资源消耗:压缩过程占用 CPU/IO 资源
- 特殊键处理:
null键消息不会被压缩保留 - 监控指标:关注
kafka.log:type=LogCleanerManager相关指标
Kafka 生产消费
【中等】Kafka 发送消息的工作流程是怎样的?⭐⭐
要点
- 序列化
- 选择分区
- 暂存缓冲区
- 批次传输
Kafka 生产者用一个 ProducerRecord 对象来抽象一条要发送的消息, ProducerRecord 对象需要包含目标主题和要发送的内容,还可以指定键或分区。其发送消息流程如下:
(1)序列化 - 生产者要先把键和值序列化成字节数组,这样它们才能够在网络中传输。
(2)分区 - 数据被传给分区器。如果在 ProducerRecord 中已经指定了分区,那么分区器什么也不会做;否则,分区器会根据 ProducerRecord 的键来选择一个分区。选定分区后,生产者就知道该把消息发送给哪个主题的哪个分区。
(3)批次传输 - 接着,这条记录会被添加到一个记录批次中。这个批次中的所有消息都会被发送到相同的主题和分区上。有一个独立的线程负责将这些记录批次发送到相应 Broker 上。
- 批次,就是一组消息,这些消息属于同一个主题和分区。
- 发送时,会把消息分成批次传输,如果每次只发送一个消息,会占用大量的网路开销。
(4)响应 - 服务器收到消息会返回一个响应。
- 如果成功,则返回一个
RecordMetaData对象,它包含了主题、分区、偏移量; - 如果失败,则返回一个错误。生产者在收到错误后,可以进行重试,重试次数可以在配置中指定。失败一定次数后,就返回错误消息。

生产者向 Broker 发送消息时是怎么确定向哪一个 Broker 发送消息?
- 生产者会向任意 broker 发送一个元数据请求(
MetadataRequest),获取到每一个分区对应的 Leader 信息,并缓存到本地。 - 生产者在发送消息时,会指定 Partition 或者通过 key 得到到一个 Partition,然后根据 Partition 从缓存中获取相应的 Leader 信息。

【简单】Kafka 为什么要支持消费者群组?⭐⭐⭐
要点
- 消费者群组,以组为维度订阅 Topic,并分摊分区,以均衡负载。
- 一个分区只能分配给消费者群组中的一个实例。
- 消费者数量发生变化,或主题分区数发生变化时,会触发分区再均衡。
消费者
每个 Consumer 的唯一元数据是该 Consumer 在日志中消费的位置。这个偏移量是由 Consumer 控制的:Consumer 通常会在读取记录时线性的增加其偏移量。但实际上,由于位置由 Consumer 控制,所以 Consumer 可以采用任何顺序来消费记录。
一条消息只有被提交,才会被消费者获取到。如下图,只能消费 Message0、Message1、Message2:

消费者群组
Consumer Group 是 Kafka 提供的可扩展且具有容错性的消费者机制。
Kafka 的写入数据量很庞大,如果只有一个消费者,消费消息速度很慢,时间长了,就会造成数据积压。为了减少数据积压,Kafka 支持消费者群组,可以让多个消费者并发消费消息,对数据进行分流。
Kafka 消费者从属于消费者群组,一个群组里的 Consumer 订阅同一个 Topic,一个主题有多个 Partition,每一个 Partition 只能隶属于消费者群组中的一个 Consumer。
如果超过主题的分区数量,那么有一部分消费者就会被闲置,不会接收到任何消息。
同一时刻,一条消息只能被同一消费者组中的一个消费者实例消费。

不同消费者群组之间互不影响。

【中等】Kafka 消费消息的工作流程是怎样的?⭐⭐
要点
- 消费者群组订阅 Topic
- 消费者轮批次拉取消息
- 处理完消息后,提交偏移量(Offset)
Kafka 消费者通过 pull 模式来获取消息,但是获取消息时并不是立刻返回结果,需要考虑两个因素:
- 消费者通过
customer.poll(time)中设置等待时间 - Broker 会等待累计一定量数据,然后发送给消费者。这样可以减少网络开销。

pull 除了获取消息外,还有其他作用:
- 发送心跳信息。消费者通过向被指派为群组协调器的 Broker 发送心跳来维护他和群组的从属关系,当机器宕掉后,群组协调器触发再均衡。
Kafka 集群
【中等】Kafka 如何实现分区机制?⭐⭐
要点
分区是 Kafka 高性能(吞吐量)、高可用和易扩展的基石。它通过数据分片实现了并行处理,是 Kafka 性能的关键。
Kafka 的数据结构采用三级结构,即:主题(Topic)、分区(Partition)、消息(Record)。其中,分区是 Kafka 中最小的并行处理单元。
每个分区本质上是一个有序的、不可变的消息日志文件,消息被追加到分区尾部(类似 append-only 日志),并通过偏移量(Offset)唯一标识每条消息在分区内的位置。

分区会被分布式存储在不同的 Broker 节点上,实现数据的分布式存储和负载均衡。
每个分区可以设置多个副本(Replica),其中一个为领导者副本(Leader),负责处理读写请求;其他为追随者副本(Follower),通过复制 Leader 的数据实现高可用(当 Leader 故障时,Follower 会被选举为新 Leader)。
【中等】Kafka 支持哪些分区策略?⭐⭐
Kafka 通过分区实现生产、消费的负载均衡。

生产者分区策略
- 指定分区:直接指定分区号,手动控制消息流向。
- 哈希(Hash):有 key 时,对 Key 哈希后取模分区数,保证同 Key 消息入同一分区(单分区顺序性)。
- 轮询(RoundRobin):旧版默认。无 Key 时,依次均匀分配到各分区。
- 粘性(Sticky):2.4 + 默认。优先向同一分区发送,满后切换,减少切换开销,兼顾均衡。
- 自定义:实现
Partitioner接口,按业务逻辑(如地域、时间)分配。
消费者组分区策略
- 范围(Range):分区排序后平均分配,前几个消费者可能多分配 1 个(简单但可能不均)。
- 轮询(RoundRobin):分区和消费者排序后轮询分配,跨主题订阅时更均匀。
- 粘性(Sticky):保持现有分配,仅最小范围调整,减少重平衡开销。
【困难】Kafka 如何实现分区再均衡?⭐⭐⭐
分区再均衡(Rebalance)是消费者组内因消费者成员增减而重新分配分区的过程。
分区再均衡实现了消费者群组的高可用性和伸缩性。
分区再均衡的触发时机有三种:
- 消费者群组成员数变化
- 订阅主题数变化
- 订阅主题的分区数变化
分区再均衡的过程
Rebalance 是通过消费者群组中的称为“群主”消费者客户端进行的。
(1)选择群主
当消费者要加入群组时,会向群组协调器(Coordinator)发送一个 JoinGroup 请求。第一个加入群组的消费者将成为“群主”。群主从 Coordinator 那里获取群组的活跃成员列表,并负责给每一个消费者分配分区。
群组协调器(Coordinator),专门为 Consumer Group 服务,负责为 Group 执行 Rebalance 以及提供位移管理和组成员管理等。具体来讲,Consumer 端应用程序在提交位移时,其实是向 Coordinator 所在的 Broker 提交位移。同样地,当 Consumer 应用启动时,也是向 Coordinator 所在的 Broker 发送各种请求,然后由 Coordinator 负责执行消费者组的注册、成员管理记录等元数据管理操作。
(2)心跳续活
消费者通过向 Coordinator 定期发送心跳来维持它们和群组的从属关系以及它们对分区的所有权。

(3)分区策略:群主从 Coordinator 获取群组成员列表,然后给每一个消费者进行分配分区 Partition。分区策略根据消费者群组预设的负载均衡策略而定:
- 范围(Range):分区排序后平均分配,前几个消费者可能多分配 1 个(简单但可能不均)。
- 轮询(RoundRobin):分区和消费者排序后轮询分配,跨主题订阅时更均匀。
- 粘性(Sticky):保持现有分配,仅最小范围调整,减少重平衡开销。
(4)群主分配完成之后,把分区分配情况发送给 Coordinator。
(5)Coordinator 再把这些信息发送给消费者。每个消费者只能看到自己的分配信息,只有群主知道所有消费者的分配信息。
选择协调者
所有 Broker 在启动时,都会创建和开启相应的 Coordinator 组件。也就是说,所有 Broker 都有各自的 Coordinator 组件。那么,Consumer Group 如何确定为它服务的 Coordinator 在哪台 Broker 上呢?答案就在我们之前说过的 Kafka 内部位移主题 __consumer_offsets 身上。
目前,Kafka 为某个 Consumer Group 确定 Coordinator 所在的 Broker 的算法有 2 个步骤。
第 1 步:确定由位移主题的哪个分区来保存该 Group 数据:
partitionId=Math.abs(groupId.hashCode() % offsetsTopicPartitionCount)。第 2 步:找出该分区 Leader 副本所在的 Broker,该 Broker 即为对应的 Coordinator。
【困难】分区再均衡存在什么问题?如何避免分区再均衡?⭐⭐
分区再均衡存在以下问题:
- 消费中断:分区再均衡过程中,所有消费者会停止消费。
- 性能开销:涉及状态更新、选举、分配计算等操作,频繁触发会增加集群负载,降低吞吐量。
- 数据风险:通信或处理异常可能导致消息重复消费(未提交偏移量被重拉)或丢失(偏移量提交失败)。
避免分区再均衡的思路:
- 合理设置消费者组和消费者数量
- 稳定消费者组规模:避免频繁地添加或移除消费者,保持消费者组内成员的相对稳定性。在规划业务时,根据预计的消息流量和处理能力,提前确定合适的消费者数量,并在系统运行过程中尽量减少不必要的消费者增减操作。
- 匹配消费者与分区数量:确保消费者数量与主题的分区数量相匹配,避免消费者数量远大于或远小于分区数量的情况。一般来说,建议消费者数量等于或略小于分区数量,以充分利用分区的并行处理能力,同时避免因消费者数量过多导致频繁的再均衡。
- 优化消费者心跳和会话超时参数
- 调整心跳间隔:通过适当增加
heartbeat.interval.ms参数的值(默认值为 3000 毫秒),减少消费者向协调器发送心跳的频率,降低因网络波动等原因导致的虚假心跳超时情况,从而减少因消费者被误判为故障而触发的再均衡。但需要注意,该值不能设置过大,否则可能会延长协调器检测到消费者真正故障的时间。 - 延长会话超时时间:增大
session.timeout.ms参数的值(默认范围是 10000 - 30000 毫秒),可以增加消费者会话的有效时间,降低消费者因短暂的网络延迟或其他异常情况导致会话超时,进而触发再均衡的概率 。不过,设置过长的会话超时时间可能会导致故障消费者长时间占用分区资源,影响消息的及时处理。
- 调整心跳间隔:通过适当增加
- 避免主题分区数量频繁变动
- 合理规划主题分区:在创建主题时,根据业务的发展趋势和预计的消息流量,准确评估所需的分区数量,并尽量一次性设置到位,避免在系统运行过程中频繁地增加或减少分区 。如果确实需要调整分区数量,建议在业务低峰期进行,并提前做好充分的测试和预案。
- 采用分区预分配策略:对于一些可预测的业务增长情况,可以提前为主题分配足够的分区,避免因临时增加分区而触发再均衡。同时,在进行分区调整时,可以采用逐步调整的方式,例如每次只增加少量分区,分阶段完成分区的扩展,以减少对系统的冲击。
- 使用粘性分区分配策略:Kafka 的 Sticky 分区分配策略会尽量保持上一次的分区分配结果,在动态环境中(如消费者的加入或离开),仅对必要的分区进行重新分配,减少再均衡的范围和频率 。通过将
partition.assignment.strategy参数设置为org.apache.kafka.clients.consumer.StickyAssignor,可以启用该策略,降低再均衡对系统造成的影响。
【中等】Kafka 如何实现副本机制?⭐⭐⭐
副本机制是分布式系统实现高可用的不二法门,Kafka 也不例外。
副本机制有哪些好处?
- 提供可用性:有句俗语叫:鸡蛋不要放在一个篮子里。副本机制也是一个道理——当部分节点宕机时,系统仍然可以依靠其他正常运转的节点,从整体上对外继续提供服务。
- 提供伸缩性:通过增加、减少机器可以控制系统整体的吞吐量。
- 改善数据局部性:允许将数据放入与用户地理位置相近的地方,从而降低系统延时。
但是,Kafka 只实现了第一个好处,原因后面会阐述。
- 每个 Partition 都有一个 Leader,零个或多个 Follower。
- Leader 处理一切对 Partition (分区)的读写请求;而 Follower 只需被动的同步 Leader 上的数据。
- 同一个 Topic 的不同 Partition 会分布在多个 Broker 上,而且一个 Partition 还会在其他的 Broker 上面进行备份。
副本角色
Kafka 使用 Topic 来组织数据,每个 Topic 被分为若干个 Partition,每个 Partition 有多个副本。每个 Broker 可以保存成百上千个属于不同 Topic 和 Partition 的副本。Kafka 副本的本质是一个只能追加写入的提交日志。

Kafka 副本有两种角色:
- Leader 副本(主):每个 Partition 都有且仅有一个 Leader 副本。为了保证数据一致性,Leader 处理一切对 Partition (分区)的读写请求;
- Follower 副本(从):Leader 副本以外的副本都是 Follower 副本。Follower 唯一的任务就是从 Leader 那里复制消息,保持与 Leader 一致的状态。
- 如果 Leader 宕机,其中一个 Follower 会被选举为新的 Leader。

为了与 Leader 保持同步,Follower 向 Leader 发起获取数据的请求,这种请求与消费者为了读取消息而发送的请求是一样的。请求消息里包含了 Follower 想要获取消息的偏移量,而这些偏移量总是有序的。
Leader 另一个任务是搞清楚哪个 Follower 的状态与自己是一致的。通过查看每个 Follower 请求的最新偏移量,Leader 就会知道每个 Follower 复制的进度。如果跟随者在 10s 内没有请求任何消息,或者虽然在请求消息,但是在 10s 内没有请求最新的数据,那么它就会被认为是不同步的。如果一个副本是不同步的,在 Leader 失效时,就不可能成为新的 Leader——毕竟它没有包含全部的消息。
除了当前首领之外,每个分区都有一个首选首领——创建 Topic 时选定的首领就是分区的首选首领。之所以叫首选 Leader,是因为在创建分区时,需要在 Broker 之间均衡 Leader。
ISR
ISR 即 In-sync Replicas,表示同步副本。Follower 副本不提供服务,只是定期地异步拉取领导者副本中的数据而已。既然是异步的,说明和 Leader 并非数据强一致性的。
判断 Follower 是否与 Leader 同步的标准:
Kafka Broker 端参数 replica.lag.time.max.ms 参数,指定了 Follower 副本能够落后 Leader 副本的最长时间间隔,默认为 10s。这意味着:只要一个 Follower 副本落后 Leader 副本的时间不连续超过 10 秒,那么 Kafka 就认为该 Follower 副本与 Leader 是同步的,即使此时 Follower 副本中保存的消息明显少于 Leader 副本中的消息。
ISR 是一个动态调整的集合,会不断将同步副本加入集合,将不同步副本移除集合。Leader 副本天然就在 ISR 中。
Unclean 领导者选举
因为 Leader 副本天然就在 ISR 中,如果 ISR 为空了,就说明 Leader 副本也“挂掉”了,Kafka 需要重新选举一个新的 Leader。
Kafka 把所有不在 ISR 中的存活副本都称为非同步副本。通常来说,非同步副本落后 Leader 太多,因此,如果选择这些副本作为新 Leader,就可能出现数据的丢失。毕竟,这些副本中保存的消息远远落后于老 Leader 中的消息。在 Kafka 中,选举这种副本的过程称为 Unclean 领导者选举。Broker 端参数 unclean.leader.election.enable 控制是否允许 Unclean 领导者选举。
开启 Unclean 领导者选举可能会造成数据丢失,但好处是:它使得 Partition Leader 副本一直存在,不至于停止对外提供服务,因此提升了高可用性。反之,禁止 Unclean 领导者选举的好处在于维护了数据的一致性,避免了消息丢失,但牺牲了高可用性。
【困难】在 Kafka 中,如何实现多集群的数据同步?跨集群复制的实现原理是什么?⭐
MirrorMaker 是 Kafka 官方的跨集群复制方案。
- 功能:Kafka 官方的跨集群数据复制工具,实现源集群 → 目标集群的数据同步。
- 原理:基于消费者-生产者模型。
- Consumer:从源集群拉取数据。
- Producer:向目标集群推送数据。
- 版本
- MirrorMaker 1.0:基础复制,配置复杂,单线程有性能瓶颈。
- MirrorMaker 2.0 (推荐):支持双向同步、自动同步 Topic 配置、偏移量同步等高级特性。
- 要点
- 数据一致性:保证消息顺序,但存在复制延迟(受网络和负载影响)。
- 容错性:通过消费者组机制,故障恢复后可断点续传。
- 性能瓶颈:MM 1.0 为单线程,高吞吐场景需部署多个实例进行横向扩展。
- 核心监控:重点关注 consumer-lag(消费延迟)和 producer-throughput(生产吞吐量)。
替代工具
- Confluent Replicator:企业级商业工具,功能全面(如 Schema 同步)。
- uReplicator:开源方案,针对高可用和低延迟优化。
【困难】Kafka 的 Controller Failover 是如何设计的?在 Controller 宕机时如何进行故障恢复?⭐⭐
Kafka 的 Controller 是集群中负责管理各种元数据(如主题创建、分区分配、副本分配等)以及协调领导者选举的关键组件。Controller Failover 是 Kafka 保证高可用性的重要机制。具体来讲,当 Controller 宕机时,Kafka 会通过 Zookeeper 选举出一个新的 Controller,以确保集群可以继续正常运行。
以下是 Kafka Controller Failover 的主要设计和流程:
- Zookeeper 作为协调者:每个 Kafka Broker 启动时都会尝试在 Zookeeper 中创建一个特殊的节点(
/controller)。因为这个节点使用的是 Ephemeral(临时)节点类型,当创建该节点的 Broker 宕机时,这个节点会自动删除。 - 竞争成为 Controller:一旦当前的 Controller 宕机,所有活着的 Broker 都会尝试在 Zookeeper 中创建
/controller节点。第一个成功创建这个节点的 Broker 会成为新的 Controller,剩下的则会收到失败通知。 - 通知机制:新的 Controller 会在 Zookeeper 中写入它的选举结果,并通过监听机制通知所有 Broker。这些 Broker 会更新它们本地的 Controller 缓存,从而指向新的 Controller。
- 恢复任务:新当选的 Controller 需要快速完成集群状态的接管,包括重新分配分区副本、添加主题、调整副本同步等等。这些操作通过监听 Zookeeper 节点和操作 Kafka 内部 Topic(如、__consumer_offsets)完成。
【困难】Kafka 中的 Controller 工作原理是什么?⭐⭐
Kafka 中的 Controller 是整个集群的协调者,它是专门负责监控和管理 Kafka 集群中分区(partition)和副本(replica)状态的节点。在整个 Kafka 集群中,Controller 的角色是至关重要的,它帮助集群维持稳定,确保分区和副本的可用性和一致性。
Controller 作用
控制器(Controller),是 Apache Kafka 的核心组件。它的主要作用是基于 ZooKeeper 管理和协调整个 Kafka 集群。控制器其实就是一个 Broker,只不过它除了具有一般 Broker 的功能以外,还负责 Leader 的选举。

Controller 在集群中的主要作用包括:
- 分区 Leader 选举:确定哪个副本成为分区的 Leader 来处理读写请求。
- 元数据管理:管理所有 Topic、Partition 的创建、删除和副本分配方案。
- 状态维护:维护 Partition 的 ISR(同步副本)列表,处理副本的加入与移除。
- 分区迁移:如果某个 broker 出现故障,Controller 负责重新分配其上的分区到其他可用 Broker 上。
- 集群协调:感知 Broker 的上下线,并触发相应的元数据更新和负载均衡。
- 信息同步:向所有 Broker 同步最新的集群元数据。
Controller 原理
基于 ZooKeeper 的模式:
- 选举:所有 Broker 争抢在 ZooKeeper 创建
/controller临时节点,创建成功者即为 Controller。 - 故障转移:若 Controller 宕机,其临时节点自动删除,其他 Broker 监听到此变化后立即触发新一轮选举。
- 状态感知:Controller 通过监听 ZooKeeper 上其他节点的变化来感知集群状态(如 Broker 下线),并执行相应操作。
基于 KRaft 的模式(新一代):
- 去 ZooKeeper 依赖:Kafka 使用内置的 Raft 共识算法 来管理元数据。
- 角色分离:有专门的 Controller 节点(构成 Quorum)进行元数据管理,与负责数据存取的 Broker 节点分离。
- 共识保障:通过 Raft 算法在 Controller 节点间自动完成 Leader 选举和元数据同步,更高效、可扩展性更强。
如何选举控制器
集群中任意一台 Broker 都能充当控制器的角色,但是,在运行过程中,只能有一个 Broker 成为控制器,行使其管理和协调的职责。实际上,Broker 在启动时,会尝试去 ZooKeeper 中创建 /controller 节点。Kafka 当前选举控制器的规则是:第一个在 ZooKeeper 成功创建 /controller 临时节点的 Broker 会被指定为控制器。
选举控制器的详细流程:

- 第一个在 ZooKeeper 中成功创建
/controller临时节点的 Broker 会被指定为控制器。 - 其他 Broker 在控制器节点上创建 Zookeeper watch 对象。
- 如果控制器被关闭或者与 Zookeeper 断开连接,Zookeeper 临时节点就会消失。集群中的其他 Broker 通过 watch 对象得到状态变化的通知,它们会尝试让自己成为新的控制器。
- 第一个在 Zookeeper 里创建一个临时节点
/controller的 Broker 成为新控制器。其他 Broker 在新控制器节点上创建 Zookeeper watch 对象。 - 每个新选出的控制器通过 Zookeeper 的条件递增操作获得一个全新的、数值更大的 controller epoch。其他节点会忽略旧的 epoch 的消息。
- 当控制器发现一个 Broker 已离开集群,并且这个 Broker 是某些 Partition 的 Leader。此时,控制器会遍历这些 Partition,并用轮询方式确定谁应该成为新 Leader,随后,新 Leader 开始处理生产者和消费者的请求,而 Follower 开始从 Leader 那里复制消息。
简而言之,Kafka 使用 Zookeeper 的临时节点来选举控制器,并在节点加入集群或退出集群时通知控制器。控制器负责在节点加入或离开集群时进行 Partition Leader 选举。控制器使用 epoch 来避免“脑裂”,“脑裂”是指两个节点同时被认为自己是当前的控制器。
【困难】Kafka 如何实现高可用?⭐⭐⭐
- 数据冗余:多副本存储,防止单点数据丢失。
- 自动容灾:Leader 自动切换 + 分区再均衡,减少人工干预。
- 灵活一致性:通过 ACK 和 ISR 机制适配不同业务场景(如高吞吐或强一致性)。
核心机制
- 多副本机制
- 每个分区(Partition)有多个副本,分布在不同的 Broker 上,确保数据冗余。
- 副本分为 Leader(处理读写请求)和 Follower(同步数据)。
- 主从架构
- 生产者和消费者仅与 Leader 副本交互。
- 当 Leader 宕机时,从 Follower 副本中选举新 Leader,保证服务连续性。
- ZooKeeper 协调
- 管理集群元数据(如 Broker 状态、分区 Leader 信息)。
- 检测 Broker 故障并触发 Leader 选举。
故障恢复流程
- 故障检测:ZooKeeper 发现 Broker 宕机。
- Leader 选举:从 ISR(同步副本集)中选出新 Leader。
- 分区再均衡:将宕机 Broker 的分区重新分配到其他可用 Broker。
支撑技术
- ISR(In-Sync Replicas):仅与 Leader 保持同步的副本可参与 Leader 选举,确保数据一致性。
- ACK 确认机制:生产者可配置不同级别的确认(如
0、1、all),平衡吞吐量与数据可靠性。 - 控制器(Controller):集群中一个 Broker 担任控制器,负责分区 Leader 选举和状态管理。控制器故障时,ZooKeeper 重新选举新控制器。
- 惰性故障检测:避免短暂故障导致的频繁 Leader 切换,通过延迟判断减少集群波动。
【困难】ZooKeeper 在 Kafka 中的作用是什么?⭐⭐
ZooKeeper 在 Kafka 中扮演着核心的协调者角色,主要负责集群的元数据管理、Broker 协调和状态维护。
Zookeeper 仍是 Kafka 2.8 之前版本的"大脑",承担关键协调职能。KRaft 模式将成为标准架构,2023 年后新版本将默认启用。
Zookeeper 的核心作用
| 功能 | 说明 |
|---|---|
| 管理 Broker 元数据 | 维护 Broker 注册信息(在线/离线状态);Broker 的 ID、主机名、端口等元数据;Topic/Partition 元数据 |
| Controller 选举 | 通过临时节点(Ephemeral ZNode)选举集群唯一 Controller,负责分区 Leader 选举 |
| 故障恢复 | 监测节点故障并触发分区 Leader 重选举 |
| 消费者组 Offset | 旧版本(≤0.8)将消费者 Offset 存储在 Zookeeper,新版本改用内部 主题 _consumer_offsets。 |
| 配置中心 | 存储 Kafka 配置和拓扑信息 |
Kafka 在 ZooKeeper 的关键存储信息
Kafka 使用 Zookeeper 来维护集群成员的信息。每个 Broker 都有一个唯一标识符,这个标识符可以在配置文件里指定,也可以自动生成。在 Broker 启动的时候,它通过创建临时节点把自己的 ID 注册到 Zookeeper。Kafka 组件订阅 Zookeeper 的 /broker/ids 路径,当有 Broker 加入集群或退出集群时,这些组件就可以获得通知。
如果要启动另一个具有相同 ID 的 Broker,会得到一个错误——新 Broker 会试着进行注册,但不会成功,因为 ZooKeeper 中已经有一个具有相同 ID 的 Broker。
在 Broker 停机、出现网络分区或长时间垃圾回收停顿时,Broker 会与 ZooKeeper 断开连接,此时 Broker 在启动时创建的临时节点会自动被 ZooKeeper 移除。监听 Broker 列表的 Kafka 组件会被告知 Broker 已移除。

admin:存储管理信息。主要为删除主题事件,分区迁移事件,优先副本选举,信息 (一般为临时节点)brokers:存储 Broker 相关信息。broker 节点以及节点上的主题相关信息cluster:存储 kafka 集群信息config:存储 broker,client,topic,user 以及 changer 相关的配置信息consumers:存储消费者相关信息controller:存储控制器节点信息controller_epoch:存储控制器节点当前的年龄(说明控制器节点变更次数)
ZooKeeper 特性
ZooKeeper 两个重要特性:
- 客户端会话结束时,ZooKeeper 就会删除临时节点。
- 客户端注册监听它关心的节点,当节点状态发生变化(数据变化、子节点增减变化)时,ZooKeeper 服务会通知客户端。
详细内容可以参考:ZooKeeper 原理
【中等】Kafka 为什么要弃用 Zookeeper?
Kafka 弃用 ZooKeeper 主要是为了简化架构、提升性能、降低运维复杂度。
减少外部依赖
- 架构简化:ZooKeeper 是独立的外部系统,需额外部署和维护。移除后,Kafka 成为完全自包含的系统,降低部署和运维成本。
- 避免单点风险:ZooKeeper 本身需要集群化,若出现故障会影响 Kafka 的元数据管理,内嵌治理逻辑可减少此类风险。
提升扩展性与性能
- 元数据效率:ZooKeeper 的写操作(如 Leader 选举)是串行的,可能成为瓶颈。Kafka 内置的 KRaft 协议(基于 Raft)支持并行日志写入,显著提升元数据处理速度(如分区扩容、Leader 切换)。
- 降低延迟:省去与 ZooKeeper 的网络通信,元数据操作(如 Broker 注册、Topic 变更)延迟更低。
统一元数据管理
- 一致性模型统一:ZooKeeper 使用 ZAB 协议,而 Kafka 使用自身的日志复制机制,两者不一致可能导致协调问题。KRaft 模式通过单一协议(Raft)管理所有元数据,逻辑更清晰。
- 简化客户端访问:旧版客户端需同时连接 Kafka 和 ZooKeeper,新版只需直连 Kafka Broker。
支持更大规模集群
ZooKeeper 的局限性:ZooKeeper 对节点数量(通常≤7)和 Watcher 数量有限制,影响 Kafka 集群的扩展性。KRaft 模式通过分片和流式元数据传递,支持超大规模集群(如数十万分区)。
补充说明
- Kafka 2.8+ 开始实验性支持 KRaft 模式,3.0+ 逐步稳定,但仍兼容 ZooKeeper 模式。
- 完全移除 ZooKeeper 需确保 KRaft 在生产环境中的成熟度(如故障恢复、监控工具链完善)。
Kafka 可靠传输
【中等】在 Kafka 中,如何通过 Acks 配置提高数据可靠性?Acks 的值如何影响性能?
选择原则:根据业务对数据丢失的容忍度进行权衡配置。
参数选项
| 配置值 | 可靠性 | 性能 | 适用场景 |
|---|---|---|---|
0 | 最低 | 最高 | 实时监控/日志收集 |
1 | 中等 | 中等 | 普通业务场景 |
all/-1 | 最高 | 最低 | 金融交易/关键数据 |
优化建议
- 可靠性优先:
- 设置
acks=all - 配合
min.insync.replicas=2 - 禁用
unclean.leader.election.enable=false
- 设置
- 性能优先:
- 选择
acks=0或1 - 适当降低
replication.factor(如 2)
- 选择
注意事项
- 副本数
replication.factor建议≥3 - 高
acks值会增加网络和存储压力 - 新版 Kafka 优化了高可靠性配置的性能表现
【困难】如何保证 Kafka 消息不丢失?⭐⭐⭐
如何保证消息的可靠性传输,或者说,如何保证消息不丢失?这对于任何 MQ 都是核心问题。
一条消息从生产到消费,可以划分三个阶段:

- 生产阶段:Producer 创建消息,并通过网络发送给 Broker。
- 存储阶段:Broker 收到消息并存储,如果是集群,还要同步副本给其他 Broker。
- 消费阶段:Consumer 向 Broker 请求消息,Broker 通过网络传输给 Consumer。
这三个阶段都可能丢失数据,所以要保证消息丢失,就需要任意一环都保证可靠。通过 ACK+副本+幂等+手动提交 Offset 的组合策略,可系统性解决消息丢失问题。根据业务对可靠性和性能的需求调整配置。
- 生产者端
- ACK 机制:设置
acks=all,确保所有副本持久化后才确认发送成功。 - 幂等生产者:启用
enable.idempotence=true,避免网络重试导致消息重复或丢失。 - 事务支持:跨分区的原子性写入(
producer.initTransactions())。
- ACK 机制:设置
- Broker 端
- 多副本机制:设置
replication.factor≥3,保证高可用。 - 最小同步副本:配置
min.insync.replicas≥2,防止单点故障导致数据丢失。
- 多副本机制:设置
- 消费者端
- 手动提交 Offset:关闭
enable.auto.commit=false,处理完消息后手动提交偏移量。 - 持久化 Offset:将 Offset 存储到 Kafka(而非 Zookeeper),避免分区再均衡时丢失。
- 手动提交 Offset:关闭
关键配置:
# 生产者
acks=all
enable.idempotence=true
# Broker
replication.factor=3
min.insync.replicas=2
# 消费者
enable.auto.commit=false存储阶段不丢消息
存储阶段指的是 Kafka Server,也就是 Broker 如何保证消息不丢失。
一句话概括,Kafka 只对“已提交”的消息(committed message)做有限度的持久化保证。
上面的话可以解读为:
- 已提交:只有当消息被写入分区的若干同步副本时,才被认为是已提交的。为什么是若干个 Broker 呢?这取决于你对“已提交”的定义。你可以选择只要 Leader 成功保存该消息就算是已提交,也可以是令所有 Broker 都成功保存该消息才算是已提交。
- 持久化:Kafka 的数据存储在磁盘上,所以只要写入成功,天然就是持久化的。
- 只要还有一个副本是存活的,那么已提交的消息就不会丢失。
- 消费者只能读取已提交的消息。
Kafka 的副本机制是 kafka 可靠性保证的核心。
Kafka 的主题被分为多个分区,分区是基本的数据块。每个分区可以有多个副本,有一个是 Leader(主副本),其他是 Follower(从副本)。所有数据都直接发送给 Leader,或者直接从 Leader 读取事件。Follower 只需要与 Leader 保持同步,并及时复制最新的数据。当 Leader 宕机时,从 Follower 中选举一个成为新的 Leader。
Broker 有 3 个配置参数会影响 Kafka 消息存储的可靠性。
- 副本数 -
replication.factor的作用是设置每个分区的副本数。replication.factor是主题级别配置;default.replication.factor是 broker 级别配置。副本数越多,数据可靠性越高;但由于副本数增多,也会增加同步副本的开销,可能会降低集群的可用性。一般,建议设为 3,这也是 Kafka 的默认值。 - 不完全的选主 -
unclean.leader.election.enable用于控制是否支持不同步的副本参与选举 Leader。unclean.leader.election.enable是 broker 级别(实际上是集群范围内)配置,默认值为 true。- 如果设为 true,代表着允许不同步的副本成为主副本(即不完全的选举),那么将面临丢失消息的风险;
- 如果设为 false,就要等待原先的主副本重新上线,从而降低了可用性。
- 最少同步副本 -
min.insync.replicas控制的是消息至少要被写入到多少个副本才算是“已提交”。min.insync.replicas是主题级别和 broker 级别配置。尽管可以为一个主题配置 3 个副本,但还是可能会出现只有一个同步副本的情况。如果这个同步副本变为不可用,则必须在可用性和数据一致性之间做出选择。Kafka 中,消息只有被写入到所有的同步副本之后才被认为是已提交的。但如果只有一个同步副本,那么在这个副本不可用时,则数据就会丢失。- 如果要确保已经提交的数据被已写入不止一个副本,就需要把最小同步副本的设置为大一点的值。
- 注意:要确保
replication.factor>min.insync.replicas。如果两者相等,那么只要有一个副本挂机,整个分区就无法正常工作了。我们不仅要改善消息的持久性,防止数据丢失,还要在不降低可用性的基础上完成。推荐设置成replication.factor = min.insync.replicas + 1。
生产阶段不丢消息
在生产消息阶段,消息队列一般通过请求确认机制,来保证消息的可靠传递,Kafka 也不例外。
Kafka 有三种发送方式:同步、异步、异步回调。同步方式能保证消息不丢失,但性能太差;异步方式发送消息,通常会立即返回,但消息可能丢失。
解决生产者丢失消息的方案:
生产者使用异步回调方式 producer.send(msg, callback) 发送消息。callback(回调)能准确地告诉你消息是否真的提交成功了。一旦出现消息提交失败的情况,你就可以有针对性地进行处理。
- 如果是因为那些瞬时错误,那么仅仅让 Producer 重试就可以了;
- 如果是消息不合格造成的,那么可以调整消息格式后再次发送。
然后,需要基于以下几点来保证 Kafka 生产者的可靠性:
- ACK - 生产者可选的确认模式有三种:
acks=0、acks=1、acks=all。acks=0、acks=1都有丢失数据的风险。acks=all意味着会等待所有同步副本都收到消息。再结合min.insync.replicas,就可以决定在得到确认响应前,至少有多少副本能够收到消息。这是最保险的做法,但也会降低吞吐量。
- 重试 - 如果 broker 返回的错误可以通过重试来解决,生产者会自动处理这些错误。需要注意的是:有时可能因为网络问题导致没有收到确认,但实际上消息已经写入成功。生产者会认为出现临时故障,重试发送消息,这样就会出现重复记录。所以,尽可能在业务上保证幂等性。设置
retries为一个较大的值。这里的retries同样是 Producer 的参数,对应前面提到的 Producer 自动重试。当出现网络的瞬时抖动时,消息发送可能会失败,此时配置了 retries > 0 的 Producer 能够自动重试消息发送,避免消息丢失。- 可重试错误,如:
LEADER_NOT_AVAILABLE,主副本不可用,可能过一段时间,集群就会选举出新的主副本,重试可以解决问题。 - 不可重试错误,如:
INVALID_CONFIG,即使重试,也无法改变配置选项,重试没有意义。
- 可重试错误,如:
- 错误处理 - 开发者需要自行处理的错误:
- 不可重试的 broker 错误,如消息大小错误、认证错误等;
- 消息发送前发生的错误,如序列化错误;
- 生产者达到重试次数上限或消息占用的内存达到上限时发生的错误。
消费阶段不丢消息
前文已经提到,消费者只能读取已提交的消息。这就保证了消费者接收到消息时已经具备了数据一致性。
消费者唯一要做的是确保哪些消息是已经读取过的,哪些是没有读取过的(通过提交偏移量给 Broker 来确认)。如果消费者提交了偏移量却未能处理完消息,那么就有可能造成消息丢失,这也是消费者丢失消息的主要原因。

消费者的可靠性配置:
group.id- 如果希望消费者可以看到主题的所有消息,那么需要为它们设置唯一的group.id。auto.offset.reset- 有两个选项:earliest- 消费者会从分区的开始位置读取数据latest- 消费者会从分区末尾位置读取数据
enable.auto.commit- 消费者自动提交偏移量。如果设为 true,处理流程更简单,但无法保证重复处理消息。auto.commit.interval.ms- 自动提交的频率,默认为每 5 秒提交一次。
如果 enable.auto.commit 设为 true,即自动提交,就无需考虑提交偏移量的问题。
如果选择显示提交偏移量,需要考虑以下问题:
- 必须在处理完消息后再发送确认(提交偏移量),不要收到消息立即确认。
- 提交频率是性能和重复消息数之间的权衡
- 分区再均衡
- 消费可能需要重试机制
- 超时处理
- 消费者可能需要维护消费状态,如:处理完消息后,记录在数据库中。
- 幂等性设计
- 写数据库:根据主键判断记录是否存在
- 写 Redis:set 操作天然具有幂等性
- 复杂的逻辑处理,则可以在消息中加入全局 ID
【困难】如何保证 Kafka 消息不重复?⭐⭐⭐
在 MQTT 协议中,给出了三种传递消息时能够提供的服务质量标准,这三种服务质量从低到高依次是:
- At most once:至多一次。消息在传递时,最多会被送达一次。换一个说法就是,没什么消息可靠性保证,允许丢消息。一般都是一些对消息可靠性要求不太高的监控场景使用,比如每分钟上报一次机房温度数据,可以接受数据少量丢失。
- At least once: 至少一次。消息在传递时,至少会被送达一次。也就是说,不允许丢消息,但是允许有少量重复消息出现。
- Exactly once:恰好一次。消息在传递时,只会被送达一次,不允许丢失也不允许重复,这个是最高的等级。
绝大部分消息队列提供的服务质量都是 At least once,包括 RocketMQ、RabbitMQ 和 Kafka 都是这样。也就是说,消息队列很难保证消息不重复。
一般解决重复消息的办法是,在消费端,保证消费消息的操作具备幂等性。
幂等(idempotent、idempotence)是一个数学与计算机学概念,指的是:一个幂等操作的特点是其任意多次执行所产生的影响均与一次执行的影响相同。
常用的实现幂等操作的方法:
- 消费者幂等处理
- 存储已处理消息 ID(如 offset/业务 ID)到 DB/Redis,处理前校验去重。
- 优点:实现简单;缺点:依赖外部存储性能。
- Kafka 幂等性与事务
- 生产者:启用
enable.idempotence=true,避免网络重试导致重复。 - 消费者:配合事务提交 Offset,确保"精确一次"处理。
- 要求:需 Kafka 0.11+版本支持。
- 生产者:启用
- 业务逻辑去重
- 设计天然幂等操作(如订单状态更新:"SET status=paid")。
- 优势:高性能;挑战:需深度理解业务。
【困难】如何保证 Kafka 消息有序?⭐⭐⭐
对消息有序有要求的场景
| 场景 | 顺序性要求示例 |
|---|---|
| 金融交易 | 转账指令必须按 开户→存款→转账 顺序执行 |
| 日志聚合 | 错误日志需按时间顺序排列:启动→运行→异常→终止 |
| 库存管理 | 操作顺序必须为 入库→出库→盘点,否则库存数据不一致 |
| 流媒体 | 视频帧需按 I 帧→P 帧→B 帧 顺序传输,否则解码失败 |
Kafka 提供了有限度的顺序性保证,具体来说:
- 在同一个分区内,消息是有序的。
- 靠消息键将相关消息分配到同一分区,可以保证这些消息在同一分区内依然有序。
如何保证消息的严格顺序性
- 分区:确保生产者将同一类型的消息发送到特定分区。Kafka 保证一个分区内的消息是按顺序存储和消费的。
- 消息键:使用消息键(Key)来控制消息的分区。相同的 Key 总是被路由到同一个分区,从而保证了具有相同 Key 的消息顺序。
- 单生产者线程:确保生产者是单线程的或使用有序的发送机制,这样就不会因多线程的并发发送而打乱顺序。
- 生产者中的分区器:Kafka 的自定义分区器可以确保相同 Key 的消息始终发送到同一个分区。
高并发场景下如何优化顺序消费
- 并行处理:在消费端,可以通过拆分步骤来并行处理部分无顺序依赖的逻辑,从而提高整体吞吐量。
- 异步处理:利用异步处理机制处理消息,但需要确保消息的核心逻辑是顺序执行的,从而保证顺序。
- 多线程消费:在不同消费组中根据分区并行消费,但仍需每个分区内的消费线程按照顺序处理消息。
关键机制
- 分区机制:在 Kafka 中,每个 Topic 都可以配置为多个分区,每个分区都是一个有序的、不可变的消息日志。生产者在发送消息时,可以指定消息的键(Key),Kafka 根据这个键来进行哈希运算,将消息写入相应的分区。同一键的消息总会被写入到同一个分区,这样就保证了同一键的消息在同一个分区内是有序的。
- 消息键和分区策略:当生产者发送消息时,可以通过配置分区策略(Partitioner)决定消息去哪个分区。默认的分区策略是基于消息键的哈希值,比如
hash(key) mod partitionNum。通过这种策略,可以确保相同键的消息被发送到同一个分区,从而保证它们的顺序性。 - 消费端的顺序保证:消费者在消费消息时,同一个消费者线程只能同时消费一个分区的消息,这样可以保证消费端在处理某个分区内的消息时是按顺序的。如果 Kafka 集群中没有足够的消费者线程,某个消费者线程可能需要同时消费多个分区的消息,但这些分区之间的顺序是无法保证的。
- 顺序性在高可用环境下的挑战:当 Kafka 分区的 Leader 发生切换时,可能会有短时间的数据不一致。如果处理不当,可能会影响顺序性保证。Kafka 通过保持分区副本(Replica)的一致性,并在重新选举 Leader 时确保新 Leader 从最新的数据点开始处理,尽量减少顺序性的损失。
最佳实践
- 生产者优化
- 批量发送:在保证顺序的前提下,尽量使用批量发送来提高吞吐量。
- 幂等性(Idempotence):Kafka 生产者支持幂等性,确保消息不会因为重试而导致重复。开启幂等性可以进一步保证消息顺序的一致性。
- 消费者优化
- 手工提交消费位移:可以选择在消费每一批消息后,手工提交消费位移,这样可以对某些消息进行重试处理,确保按序消费。
- 事务性消费:使用 Kafka 的事务性支持,消费者可以确保一组消息要么全部处理成功,要么全部回滚,这在处理批量消息时保证顺序性非常有效。
- 偏移量管理:合理管理和提交偏移量(Offset),确保在出现错误或重启时能继续保持顺序消费。
- Kafka 配置调优
- min.insync.replicas:确保最小同步副本数,以提高消息的可靠性和顺序性保障。
- acks 设置:生产者的 acks 设置为 'all'(或 -1),确保所有副本已接收到消息再进行确认,保障消息顺序和持久性。
【困难】如何应对 Kafka 消息积压?⭐⭐⭐
- 紧急处理
- 增加消费者实例(不超过分区数)
- 调整参数:增大 max.poll.records
- 选择性跳过:重置 offset(仅限非关键数据)
- 性能优化
- 采用异步处理:分离消息拉取和处理逻辑
- 优先处理:确保关键业务消息优先消费
- 监控预防
- 实时监控 Lag 指标
- 配置自动扩缩容机制
- 极端情况处理
- 拆分 Topic:分散积压消息
- 离线处理:导出到 HDFS 批量消费
方案对比
| 方法 | 见效速度 | 影响 | 适用场景 |
|---|---|---|---|
| 增加消费者 | 立即 | 无 | 分区有余量时 |
| 调整参数 | 立即 | 可能内存压力 | 资源充足时 |
| 重置 offset | 立即 | 数据丢失 | 非关键消息 |
处理原则
- 先扩容消费者
- 再优化消费逻辑
- 确保核心业务
- 建立预防机制
【困难】在 Kafka 中,如何实现幂等性 Producer?它对消息处理的意义是什么?
最佳实践:幂等性+事务+合理重试配置,构建高可靠消息系统
核心配置
Properties props = new Properties();
props.put("enable.idempotence", "true"); // 启用幂等性
props.put("acks", "all"); // 确保所有副本确认
props.put("retries", Integer.MAX_VALUE); // 无限重试关键特性
| 特性 | 说明 | 优势 |
|---|---|---|
| 消息去重 | 自动过滤重复消息 | 避免数据重复 |
| 顺序保证 | 单分区内消息有序 | 维护数据一致性 |
| 自动重试 | 内置安全重试机制 | 提升可靠性 |
高级应用
- 事务支持
props.put("transactional.id", "txn-1");
producer.initTransactions(); // 初始化事务- Exactly-Once 语义
- 结合幂等性和事务
- 确保端到端一次性处理
使用建议
- 适用场景:金融交易、订单处理等关键业务
- 性能影响:轻微吞吐量下降,换取数据可靠性
- 版本要求:Kafka 0.11+
Kafka 架构
【困难】Kafka 为什么性能高?⭐⭐
Kafka 的数据存储在磁盘上,为什么还能这么快?
说 Kafka 很快时,他们通常指的是 Kafka 高效移动大量数据的能力。Kafka 为了提高传输效率,做了很多精妙的设计。
顺序 I/O(追加写入)
磁盘读写有两种方式:顺序读写或者随机读写。在顺序读写的情况下,磁盘的顺序读写速度和内存接近。因为磁盘是机械结构,每次读写都会寻址写入,其中寻址是一个“机械动作”。Kafka 利用了一种分段式的、只追加 (Append-Only) 的日志,基本上把自身的读写操作限制为顺序 I/O,也就使得它在各种存储介质上能有很快的速度。
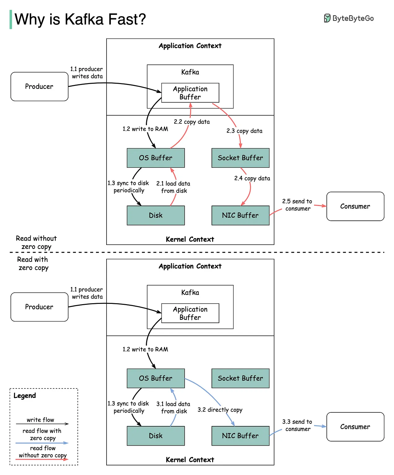
零拷贝
Kafka 数据传输是一个从网络到磁盘,再由磁盘到网络的过程。在网络和磁盘之间传输数据时,消除多余的复制是提高效率的关键。Kafka 利用零拷贝技术来消除传输过程中的多余复制。
如果不采用零拷贝,Kafka 将数据同步给消费者的大致流程是:
- 从磁盘加载数据到 os buffer
- 拷贝数据到 app buffer
- 再拷贝数据到 socket buffer
- 接下来,将数据拷贝到网卡 buffer
- 最后,通过网络传输,将数据发送到消费者
采用零拷贝技术,Kafka 使用 sendfile() 系统方法,将数据从 os buffer 直接复制到网卡 buffer。这个过程中,唯一一次复制数据是从 os buffer 到网卡 buffer。这个复制过程是通过 DMA(Direct Memory Access,直接内存访问) 完成的。使用 DMA 时,CPU 不参与,这使得它非常高效。

其他性能设计
- 页缓存 - Kafka 的数据并不是实时的写入磁盘,它充分利用了现代操作系统分页存储来利用内存提高 I/O 效率。具体来说,就是把磁盘中的数据缓存到内存中,把对磁盘的访问变为对内存的访问。Kafka 接收来自 socket buffer 的网络数据,应用进程不需要中间处理、直接进行持久化时。可以使用 mmap 内存文件映射。
- 压缩 - Kafka 内置了几种压缩算法,并允许定制化压缩算法。通过压缩算法,可以有效减少传输数据的大小,从而提升传输效率。
- 批处理 - Kafka 的 Clients 和 Brokers 会把多条读写的日志记录合并成一个批次,然后才通过网络发送出去。日志记录的批处理通过使用更大的包以及提高带宽效率来摊薄网络往返的开销。
- 分区 - Kafka 将 Topic 分区,每个分区对应一个名为的 Log 的磁盘目录,而 Log 又根据大小,可以分为多个 Log Segment 文件。这种分而治之的策略,使得 Kafka 可以并发读,以支撑非常高的吞吐量。此外,Kafka 支持负载均衡机制,将数据分区近似均匀地分配给消费者群组的各个消费者。
【困难】Kafka 如何实现流量控制?⭐
Kafka 通过参数化限速和自适应背压实现多层级流量控制,需根据业务特点(吞吐/延迟/可靠性需求)组合配置。生产环境建议配合监控系统实现动态调节。
限速控制(Rate Limiting)
| 组件 | 关键参数 | 控制效果 |
|---|---|---|
| 生产者 | max.in.flight.requests.per.connection | 限制单连接未确认请求数(默认 5) |
linger.ms | 批量发送等待时间(0-5000ms) | |
| 消费者 | fetch.min.bytes | 单次拉取最小数据量(默认 1B) |
fetch.max.wait.ms | 拉取请求最长等待时间(默认 500ms) |
背压机制(Backpressure)
- 消费者控制
- 手动提交偏移量(
enable.auto.commit=false) - 通过处理进度反馈调节消费速率
- 手动提交偏移量(
- 系统级缓冲
- 生产者缓冲区(
buffer.memory,默认 32MB) - 消费者 fetch 队列(
queued.max.messages,默认 500)
- 生产者缓冲区(
高级控制策略
- 动态限流:基于监控指标(如 CPU/网络负载)自动调整生产/消费速率
- 异步批处理:流处理框架(Flink/Spark)的微批处理优化吞吐量
配置建议
| 场景 | 优化方向 | 典型值 |
|---|---|---|
| 高吞吐场景 | 增大linger.ms+batch.size | linger.ms=50-100ms |
| 低延迟场景 | 减小fetch.max.wait.ms | fetch.max.wait.ms=10ms |
| 稳定性优先 | 降低max.in.flight.requests | 设为 1(确保顺序性) |
【困难】Kafka 如何处理数据倾斜问题?⭐
通过 分区策略优化 + 动态资源分配 + 流量控制,实现数据均匀分布与稳定吞吐。
均衡数据分布
- 合理设计分区键:选择高基数字段(如
user_id、order_id),避免热点。 - 增加分区数:分散数据压力,但避免过多分区导致管理负担。
- 自定义分区器:按业务逻辑重写分配策略(如轮询、哈希优化)。
动态调整与冗余
- 调整副本因子:适当增加副本(如
replication-factor=3)分散读压力,平衡资源开销。 - 动态监控调整:实时监控分区负载,必要时触发
rebalance或迁移数据。
流控与限流
- 生产者限流:控制
producer速率(如max.in.flight.requests)。 - 消费者限流:调整
fetch.max.bytes或使用背压机制,匹配消费能力。
【困难】Kafka 处理请求的全流程?
Kafka 采用 多线程池 + 事件驱动 模型,核心线程组分工如下:
网络通信层(1 个 Acceptor + N 个 Processor)
- Acceptor 线程(1 个):监听
ServerSocket,接收客户端连接,轮询分发给Processor线程。 - Processor 线程(默认 3 个,可配置):每个
Processor维护一个Selector(NIO),负责:- 读请求:解析请求数据,放入共享请求队列(
RequestChannel)。 - 写响应:从
ResponseQueue获取结果,通过Socket返回客户端。
- 读请求:解析请求数据,放入共享请求队列(
请求处理层(KafkaRequestHandlerPool)
IO 线程池(默认 8 个,可配置)从 RequestChannel 拉取请求,根据类型调用对应 API 层 处理(如 handleProduceRequest)。
关键操作:
- 生产请求:写入 Leader 副本的
LogSegment(内存→PageCache→磁盘)。 - 消费请求:从
PageCache或磁盘读取数据(零拷贝优化)。
后台线程
- Log Cleaner:日志压缩(Compaction)和删除(Retention)。
- Replica Manager:副本同步(ISR)、Leader 选举。
- Delayed Operation:处理延迟操作(如
Produce的 ACK 等待)。

核心设计优势
- 解耦网络 I/O 与业务处理:
Processor仅负责通信,Handler专注逻辑。 - 无锁队列:
RequestChannel使用ConcurrentLinkedQueue,减少竞争。 - 动态扩展:可调整
Processor和Handler线程数适配负载。
【中等】Kafka 中如何实现时间轮?⭐
时间轮是用于高效管理和调度大量定时任务的环形数据结构,通过时间分片(槽)管理任务,优化调度效率。
数据结构
- 环形数组:每个槽代表一个时间片(如 1 秒),存储双向链表管理的任务。
- 指针移动:以固定时间步长推进,触发当前槽的任务执行。
工作原理
- 任务插入:根据延迟时间计算槽位(如
延迟 % 槽数),插入链表尾部(O(1)复杂度)。 - 任务触发:指针每移动一格,执行对应槽中所有任务。
处理长延迟任务
- 方案 1:轮次(Netty):计算轮数(如
(延迟-1)/槽数),轮数归零时触发。 - 方案 2:多层次时间轮(Kafka)
- 层级递进:高层槽覆盖更大时间范围(如秒→分→时)。
- 降级机制:任务随时间推移从高层移至底层,保证精度。
优点
- 高效性:插入/删除任务 O(1) 复杂度。
- 低内存开销:固定槽数,内存占用稳定。
应用场景
- 高并发定时任务(如 Netty 的超时检测)。
- 网络服务器(连接/请求超时管理)。
- 分布式系统(节点间任务协调)。
实际应用
- Netty:
HashedWheelTimer(单层+轮次)。 - Kafka:多层次时间轮+降级。
- Caffeine Cache:本地缓存的任务调度。
【中等】Kafka 的索引设计有什么亮点?⭐
Kafka 的索引设计通过稀疏索引 + 二分查找 + 分段存储,在查询效率、存储成本、扩展性之间取得平衡,适合高吞吐、低延迟的消息系统需求。
Kafka 的索引设计(主要涉及偏移量索引(.index)和时间戳索引(.timeindex))具有以下核心优势:
高效查询(O(1) ~ O(logN) 复杂度)
- 稀疏索引:不存储每条消息的索引,而是按一定间隔(如每 4KB 数据)建立索引项,大幅减少索引文件大小。
- 二分查找:通过索引快速定位消息所在的物理位置(磁盘文件+偏移量),减少全量扫描。
低存储开销
- 紧凑结构:索引文件仅存储偏移量 + 物理位置(固定 8 字节/项),占用空间极小。
- 分段存储:每个日志段(Segment)独立维护索引,避免单一大文件索引的性能瓶颈。
快速故障恢复
- 内存映射(MMAP):索引文件通过内存映射加速读取,重启时无需全量加载。
- 懒加载:仅加载活跃分片的索引,减少启动时间。
支持时间范围查询:**时间戳索引(.timeindex)**允许按时间戳快速定位消息,适用于日志回溯、监控等场景。
索引自动更新:日志压缩(Compaction)或删除(Retention)时,索引同步清理,避免无效查询。
Kafka 优化
【中等】Kafka 各组件如何进行优化?
- Producer 优化
- 批量发送(
linger.ms+batch.size) - 压缩算法(Snappy/Gzip 降低带宽占用)
- 异步发送(
acks=1/all平衡性能与可靠性)
- 批量发送(
- Consumer 优化
- 动态分区分配(
range/round-robin策略) - 手动提交 Offset(
enable.auto.commit=false避免重复/丢失) - 并行消费(分区数≥消费者数,避免闲置)
- 动态分区分配(
- Broker 优化
- 副本机制(
replication.factor≥2保障容错) - ISR 列表(同步副本快速选举新 Leader)
- 磁盘顺序写(高吞吐设计,避免随机 IO)
- 副本机制(
关键配置建议
| 场景 | 推荐配置 | 说明 |
|---|---|---|
| 高吞吐场景 | compression.type=snappy | 压缩率与 CPU 开销平衡 |
| 数据持久化要求 | log.retention.hours=168(7 天) | 根据存储容量调整 |
| 低延迟场景 | num.io.threads=8(默认值翻倍) | 提升磁盘 IO 并行度 |
版本演进注意
- KRaft 模式:Kafka 3.0+版本内置元数据管理,逐步淘汰 Zookeeper 依赖
- 性能取舍:分区数并非越多越好(建议单 Broker≤2000 分区,避免元数据膨胀)
【困难】Kafka 在高吞吐量场景下如何保持低延迟?有哪些性能调优的策略?
通过 并行化、批处理、硬件加速 实现高吞吐,同时控制分区/副本数量及网络参数以降低延迟。
分区与副本优化
- 分区数:增加分区提升并行度,但避免过多(管理开销)。
- 副本数:通常设 2-3,平衡可靠性与性能。
生产端调优
- acks=1:确保至少 1 个副本写入,兼顾性能与可靠性。
- batch.size ↑ + linger.ms ↓:减少网络请求,降低延迟。
- 压缩:选用 lz4(高效压缩/解压),节省带宽。
消费端调优
- fetch.min.bytes + fetch.max.wait.ms:平衡吞吐与延迟。
硬件优化
- 磁盘:SSD(显著提升 I/O 性能)。
- 内存/CPU:增大内存缓存数据,多核处理并行任务。
- 网络:确保高带宽,减少传输延迟。
Broker 配置
- log.retention ↑:减少日志频繁清理开销。
- socket 缓冲区 ↑:提升网络传输效率。
【困难】在 Kafka 中,如何优化分区的读写性能?有哪些常见的调优策略?
在 Kafka 中,优化分区的读写性能主要可以通过以下几种常见的调优策略实现:
- 合理设置分区数(partitions):根据生产者和消费者的能力,以及集群的规模,设置合适的分区数可以在提高写入和读取性能方面产生显著效果。
- 增加副本数(replication factor):副本数的增加可以提升数据的可靠性和读取性能,不过需要在性能和数据冗余之间找到平衡点。
- 调整 broker 配置参数:通过调优 Kafka broker 的相关配置,如调整
log.retention.hours、log.segment.bytes、log.flush.interval.messages等参数,可以显著提升读写性能。 - 调优生产者和消费者的配置:例如调整生产者的批量发送大小(
batch.size)、压缩类型(compression.type)、消费者的最大拉取记录数(max.poll.records)等。 - 硬件配置优化:选择高 IOPS 的磁盘、足够的内存和计算资源来支撑 Kafka 的高并发读写请求。
- 分区和副本分布优化:确保不同主题的分区和副本分布在不同的 broker 上,以避免潜在的读写瓶颈。
Kafka 事务
【中等】Kafka 是否支持事务?如何支持事务?⭐
Kafka 自 0.11 版本开始提供了对事务的支持,目前主要是在 read committed 隔离级别上做事情。它能保证多条消息原子性地写入到目标分区,同时也能保证 Consumer 只能看到事务成功提交的消息。
exactly once
Kafka 事务非严格意义的事务,其主要目标是为了实现 exactly once 语义的,确保消息在生产、传输和消费过程中不被重复处理或丢失。
消息可靠性保障,由低到高为:
- 最多一次(at most once):消息可能会丢失,但绝不会被重复发送。
- 至少一次(at least once):消息不会丢失,但有可能被重复发送。
- 精确一次(exactly once):消息不会丢失,也不会被重复发送。
Kafka 事务实现机制
- 事务协调器
- 负责管理事务的整个生命周期(启动、提交、中止)。
- 将事务状态持久化到内部主题
__transaction_state中。
- 幂等生产者
- 通过唯一的
Producer ID (PID)和Sequence Number来标识和区分消息。 - 确保同一生产者发送的同一消息只会被 Broker 写入一次,避免因重试导致的消息重复。
- 通过唯一的
- 事务性消费
- 消费者可配置
isolation.level参数。 - 设置为
read_committed时,消费者只会读取已提交事务的消息,过滤掉未提交(中止)的消息,保证最终一致性。
- 消费者可配置
Kafka 事务工作流程
- Prepare: 生产者向事务协调器发起事务,获取事务 ID。生产者在事务内发送消息,消息携带 PID 和序列号以保证幂等性。
- Commit/Abort: 生产者结束事务,向协调器发送提交或中止请求。
- Consume: 配置为
read_committed的消费者只消费已提交的消息,实现端到端的一致性。
总结:Kafka 通过事务协调器、幂等生产者和事务性消费三者协同,在消息系统内部实现了生产端的精确一次发送和消费端的事务隔离,从而达成了 Exactly-Once 语义。
【困难】Kafka 如何实现 Exactly Once 语义?⭐⭐
Kafka 通过幂等生产+事务+精准 offset 控制,在分布式环境下实现端到端 Exactly Once,适用于金融、计费等强一致性场景。
核心机制
- 幂等生产者
- 通过唯一
Producer ID和消息序列号实现去重 - 确保单条消息不重复(网络重试场景)
- 通过唯一
- 事务生产者
- 提供跨分区的原子操作(
commitTransaction/abortTransaction) - 保证一组消息全成功或全失败
- 提供跨分区的原子操作(
- 消费端去重
- 基于
offset管理 + 消费者组机制 - 避免消息被重复处理
- 基于
异常处理
| 方法 | 作用 | 场景示例 |
|---|---|---|
| 事务回滚 | 撤销未完成的操作,保持原子性 | 生产者写入部分分区失败时 |
| 自动重试 | 应对临时性故障(如网络抖动) | Broker 短暂不可用 |
| 幂等消费 | 通过业务 ID 或状态记录避免重复处理 | 消费者重启后重复拉取消息 |
关键扩展
- CAP 权衡:Kafka 优先保证高可用和分区容错(AP),通过事务补充一致性
- Kafka Streams:利用状态存储和检查点机制实现流处理 Exactly Once
- 消费者组:
enable.auto.commit=false时需手动提交 offset 以精准控制消费
Kafka Stream
【困难】Kafka 与 Flink 的集成是如何实现的?如何优化 Flink 与 Kafka 之间的数据流动?
实现 高吞吐、低延迟、强一致性 的流式数据处理管道。
基础集成步骤
- 添加依赖:引入
flink-connector-kafka(匹配 Kafka 版本)。 - 配置 Source:通过
FlinkKafkaConsumer订阅 Kafka Topic。 - 配置 Sink:通过
FlinkKafkaProducer写入结果到 Kafka。 - 设计作业:在 Flink 中实现数据处理逻辑(过滤/转换/聚合)。
性能优化方向
| 优化项 | 关键措施 |
|---|---|
| 参数调优 | - 调整 batch.size/linger.ms(生产者)- 设置合理并行度(Flink 任务) |
| 资源分配 | - 平衡 Flink TaskManager 的 CPU/内存 - 确保 Kafka Broker 带宽充足 |
| 容错机制 | - 启用 Flink Checkpointing(精确一次语义) - 配置 Kafka 幂等性/事务 |
| 数据压缩 | 选用高效压缩算法(如 lz4/snappy),减少网络传输压力 |
关键代码示例
// Kafka Source
Properties props = new Properties();
props.setProperty("bootstrap.servers", "kafka:9092");
props.setProperty("group.id", "flink-group");
FlinkKafkaConsumer<String> source = new FlinkKafkaConsumer<>(
"input-topic",
new SimpleStringSchema(),
props
);
// Kafka Sink
FlinkKafkaProducer<String> sink = new FlinkKafkaProducer<>(
"output-topic",
new SimpleStringSchema(),
props
);
// 作业流程
env.addSource(source)
.map(...) // 数据处理
.addSink(sink);高级特性
- 动态发现分区:
setStartFromLatest()/setStartFromEarliest()。 - 水位线生成:结合
assignTimestampsAndWatermarks处理事件时间。 - Exactly-Once 保障:启用 Kafka 事务(需配置
transaction.timeout.ms)。
【困难】Kafka 的 Stream 和 Table 是如何相互转换的?它们在 Kafka Streams 中的应用场景是什么?
通过 流表转换 + 状态管理,实现实时计算与状态维护的统一处理。
核心概念对比
| 抽象类型 | 特点 | 适用场景 |
|---|---|---|
| Stream | 无界、有序的键值记录流(事件日志) | 实时分析、事件监控(如点击流、交易记录) |
| Table | 有状态的键值快照(当前数据视图) | 状态维护(如用户配置、库存数量) |
相互转换操作
(1) Stream → Table
通过 聚合操作 将动态流转换为状态表:
KStream<String, Long> stream = builder.stream("input-topic");
// 按 Key 分组并累加值
KTable<String, Long> table = stream
.groupByKey()
.aggregate(
() -> 0L, // 初始值
(key, newValue, agg) -> agg + newValue, // 累加逻辑
Materialized.as("count-store") // 状态存储
);(2) Table → Stream
通过 toStream() 将表变更作为流输出:
KTable<String, Long> table = builder.table("input-topic");
KStream<String, Long> stream = table.toStream(); // 输出表的更新事件典型应用场景
- 电商实时统计
- Stream:处理用户订单事件(如
order-created)。 - Table:维护用户总订单数(
user_id → total_orders)。
- Stream:处理用户订单事件(如
- 视频播放分析
- Stream:接收视频点击事件(
video_id, timestamp)。 - Table:存储当前视频播放量(
video_id → play_count)。
- Stream:接收视频点击事件(
关键设计思想
- 流表二元性:
- Stream 是 Table 的变更日志(Changelog)。
- Table 是 Stream 的物化视图(Materialized View)。
- 状态管理:Table 依赖 RocksDB 状态存储,支持容错与高效查询。